Tentang PT. Saptausaha Gemilangindah, Tbk.
PT. Saptausaha Gemilangindah, Tbk. merupakan Perusahaan yang bergerak dalam bidang property di sektor perumahan dan komersil, baik di dalam kota maupun di luar kota.
PT. Saptausaha Gemilangindah, Tbk. menjadi perusahaan yang mengembangkan Kawasan residential dan komersil dengan lahan yang luas, daerah yang strategis dan merupakan perusahaan yang memilki reputasi yang baik serta dapat dipercaya oleh para investor baik dari dalam maupun luar negeri.
Vision & Missions
Visi:
Menjadi Developer yang akan menciptakan suatu Kota Terpadu serta memberikan jawaban kepada setiap konsumen, rekan bisnis dan masyarakat dalam memenuhi kebutuhan property.
Misi:
1. Menyediakan hunian yang berkualitas dengan harga terjangkau bagi setiap masyarakat
2. Menjadikan Kota Mandiri dengan kelengkapan segala fasilitas dan kebutuhan masyarakat
3. Mendukung Program Pemerindah dalam Pemgembangan Kota Terpadu
Board of Directors

Board of Directors
Board of Commissioners

Board of Commissioners
Coorporate Secretary

Coorporate Secretary
Komite Audit

Komite Audit
History

Company Profile

Human Resources

Susunan Pemegang Saham

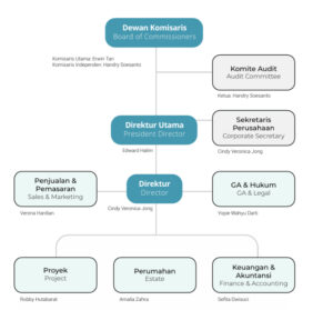
Struktur Organisasi

HUBUNGI KAMI
HEAD OFFICE
Jl. Kramat Raya No.32-34
Senen, Jakarta Pusat
TELEPON
021-3916338
MARKETING OFFICE
Ruko Cibinong City Centre Blok A no.33
Jl. Tegar Beriman, Cibinong, Bogor
TELEPON
021-87928377